• 政府信息公开指南

  • 政府信息公开制度

  • 法定主动公开内容

    政府职能
    政府领导
    政府机构
    政策法规
    规范性文件
    政策解读
    国务院文件
    政府文件
    政府采购
    政策法规
    政府集中采购
    财政信息公开
    政府预算
    政府决算
    部门预算
    部门决算
    政府债务
    绩效公开
    扶贫资金
    直达资金
    重大建设项目
    重点领域政务公开目录
    行政许可和综合监管
    行政处罚强制
    重大建设项目
    招考招聘
    重大会议
    重大决策预公开
    乡村振兴
    统计公报
    安全生产
    规划信息
    “十四五”规划
    历史规划
    31个领域政务公开目录
    食品药品监管
    稳岗就业
    养老服务
    义务教育
    涉农补贴
    公共文化
    社会救助
    医疗卫生
    自然资源
    交通运输
    旅游
    水利
    “双随机、一公开”
    公共企事业单位
    行政事业性收费
    政府网站年度报表
    政府工作报告
    重大政策转载
    国有土地上房屋征收
  • 政府信息公开年报

  • 依申请公开

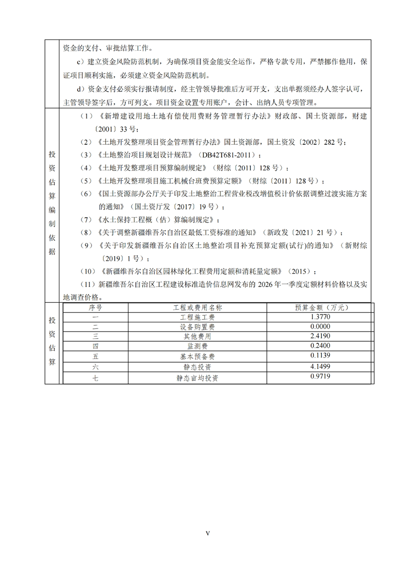
新疆喀什一级电站水库除险加固工程堆土区临时用地土地复垦方案

来源:疏附县自然资源局 作者: 有效性: 发布机构: 发布时间 2026年03月18日 14:12 点击数:














































































































关联稿件:

主办:疏附县人民政府办公室

地址:疏附县胜利东路2号邮编:844000 联系方式:0998-3259910

政府网站标识码:6531210001【ICP备案号】新ICP备05002650号【公安备案号】65312102000008